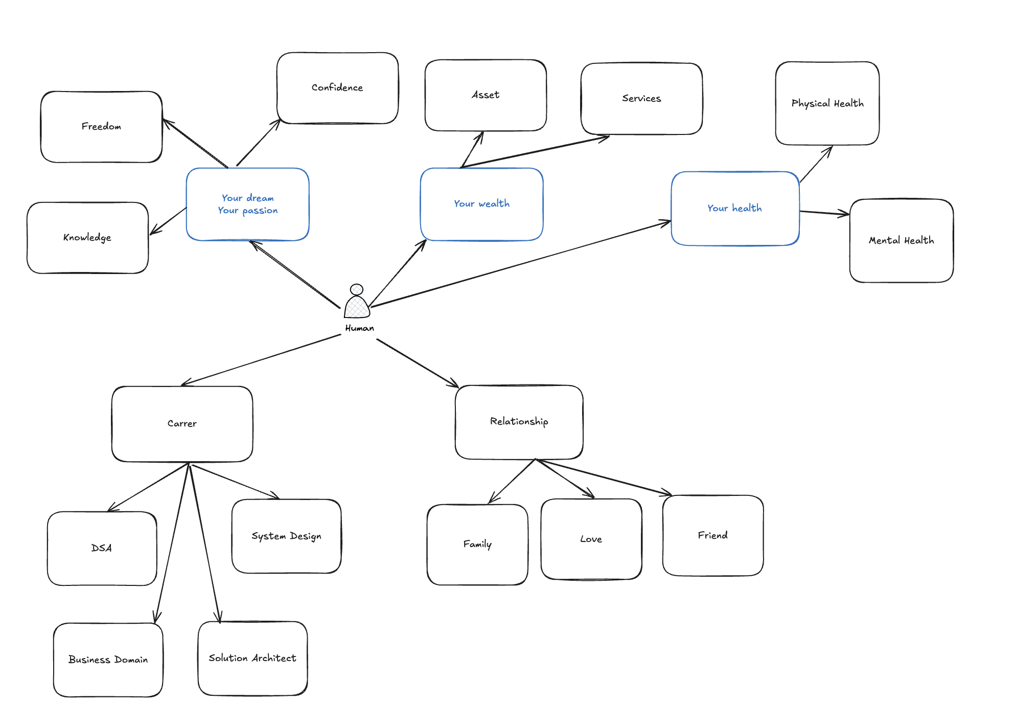
High-level Happy Life Design
Here is a design of a happy life.
1. Design Life

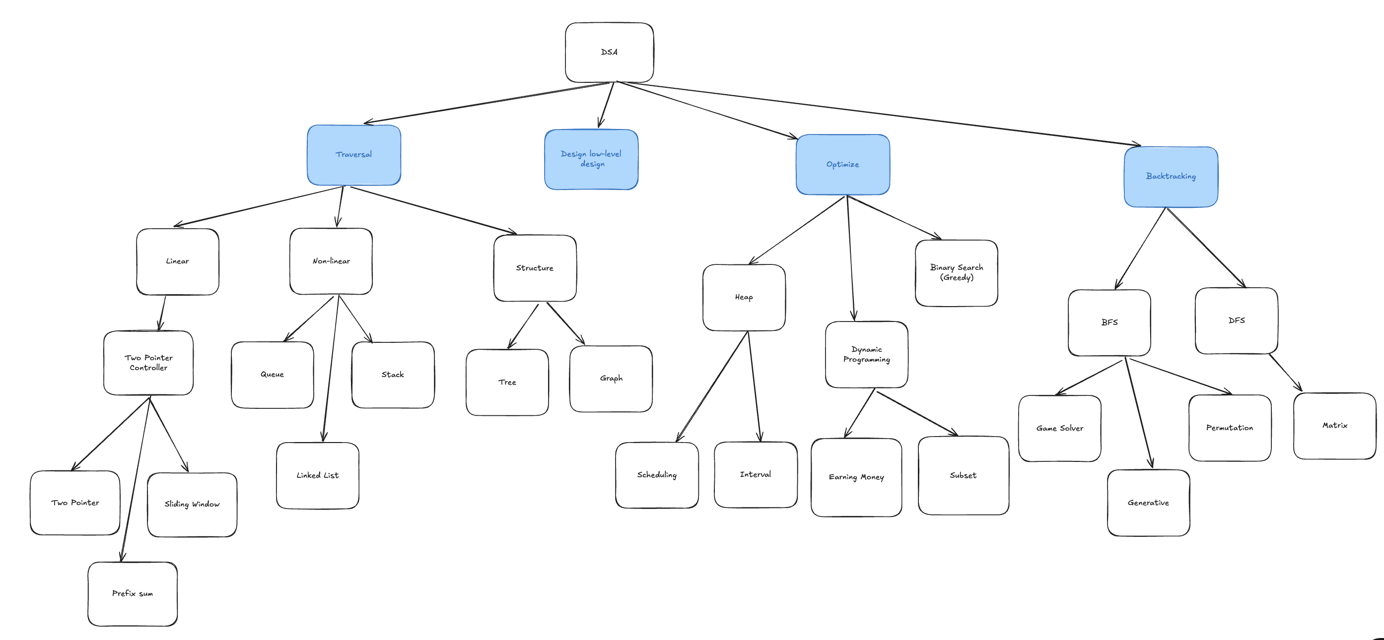
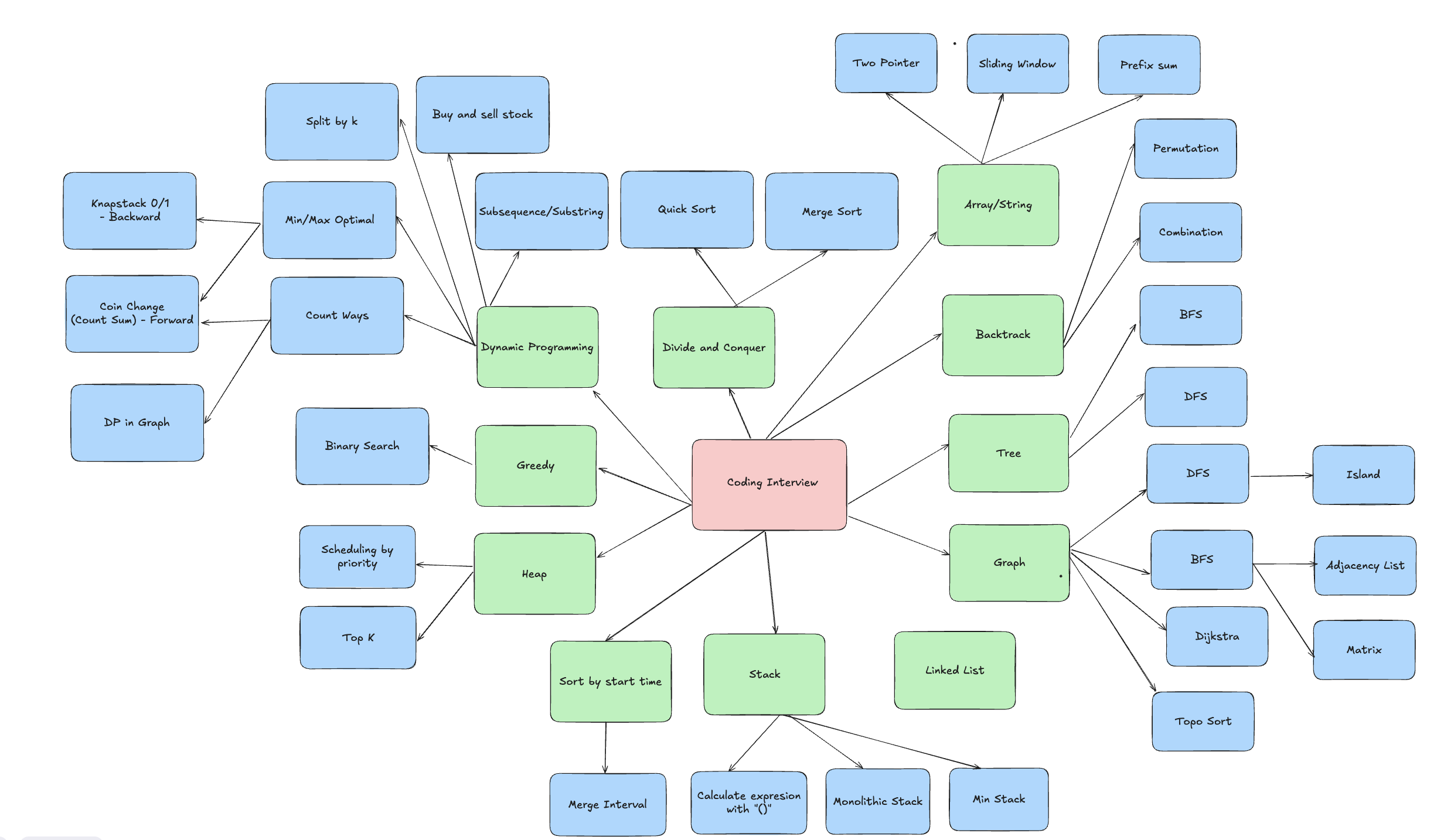
2. Design DSA

3. Design Solution Architect

4. System Design High-level Thinking

5. High-level System Design By API

6. Learning Plan

7. Coding Interview Template

8. System Design Template

9. Behavioral Template

10. IELTS Template

July 7, 2025